语言 (Languages)
简体中文
繁體中文
English
日本語
한국어
Bahasa Indonesia
Tiếng Việt
注册
记者注册
专家注册
登录
我要发稿
媒体监测
产品与服务
新闻稿中心
资源库
联系我们
搜索
搜索
产品与服务
新闻稿中心
资源库
联系我们
概览
内容策划与生产
全渠道内容传播
媒体监测与洞察
影响力人群数据库
海外社交媒体管理平台
所有产品
我要发稿
媒体监测
新闻稿中心
产品与服务
资源库
联系我们
概览
最新新闻稿
专题
一带一路
人工智能
移民
旅游
企业扩张
展会/会议
投融资
财报
儿童
暑假
世界杯
区块链
行业
汽车与交通
IT科技与互联网
零售业
消费者科技
能源化工与环保
娱乐时尚与艺术
环境
金融与保险
教育与人力资源
健康与医疗制药
农业与制造业
政府机构新闻
体育
通信业
旅游与酒店
食品饮料
广告营销传媒
会展
房地产建材与家居
区域
中国大陆
日本
韩国
印尼
马来西亚
新加坡
泰国
越南
澳大利亚
美通社头条
多媒体新闻稿
上市公司新闻稿
我要发稿
媒体监测
资源库
产品与服务
新闻稿中心
联系我们
概览
美通说传播
客户案例
白皮书
演讲资料/报告
新传播茶会
会展信息
新闻公关月历
媒体专区
我要发稿
媒体监测
联系我们
产品与服务
资源库
新闻稿中心
亚太地区
需求咨询
订阅美通社电子刊
社交媒体群
帮助中心
我要发稿
媒体监测
产品与服务
新闻稿中心
资源库
联系我们
我要发稿
媒体监测
产品与服务
新闻稿中心
资源库
联系我们
语言 (Languages)
简体中文
繁體中文
English
Tiếng Việt
查看大图
图片说明
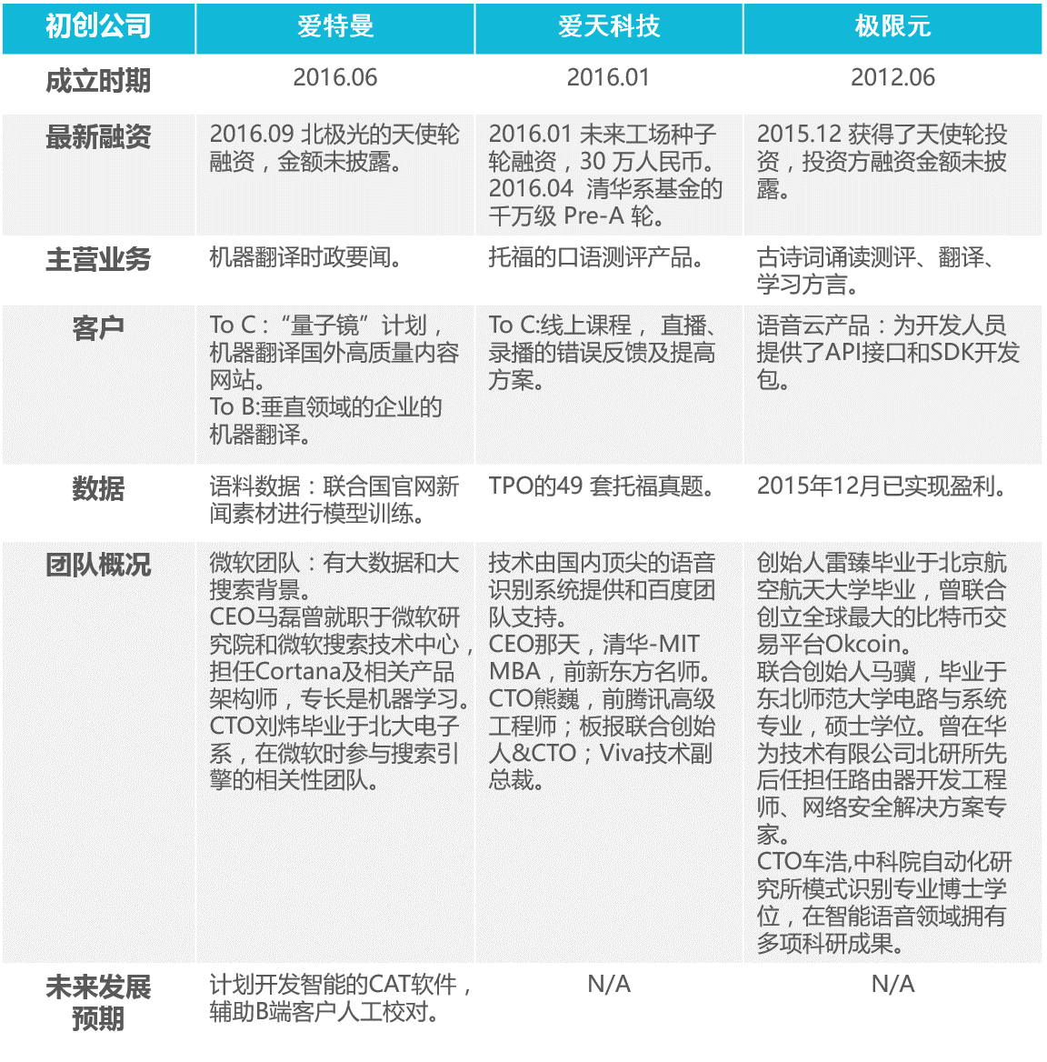
口语测评公司案例分析
来源
左驭
其他图片
图片下载
请选择
高清大图(263.68KB)
小尺寸(5.83KB)
缩略图(2.12KB)
相关新闻稿链接
左驭:人工智能如何颠覆口语测评市场?